账号登录
微信登录
手机号登录
请扫码关注公众号
申请角色
申请
首页
资讯
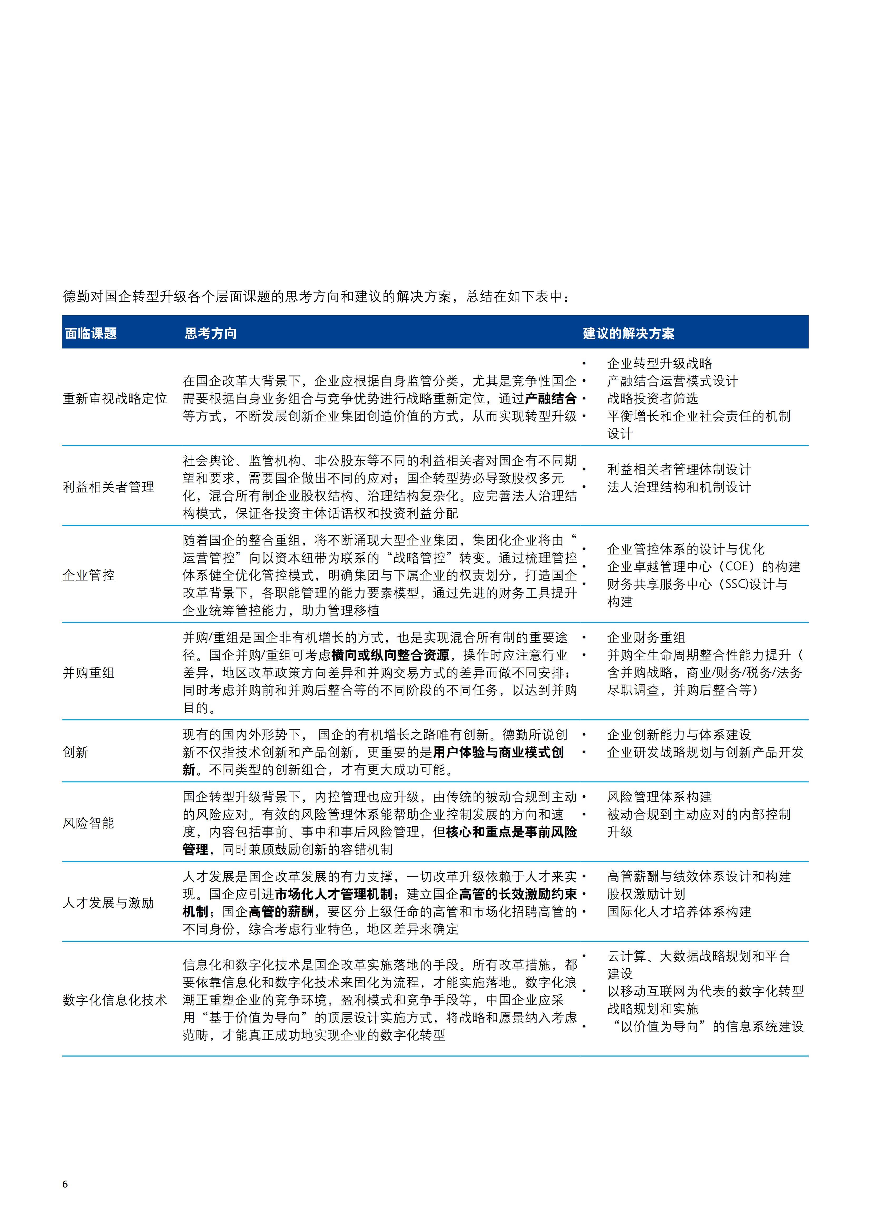
国企转型升级的思考方向【佩信行研精选】
作者:
佩信集团
发布
发布日期:
2024-09-03 12:06
文件格式:
PDF
文件
下载次数:
6次
下载
在线查看
立即下载
内容详述
相关推荐
2025年中国行业趋势报告【佩信行研精选】
2024-09-03 12:06
商务部2025中国品牌出海发展报告【佩信行研精选】
2024-09-03 12:06
扫码分享页面
请先扫码下载